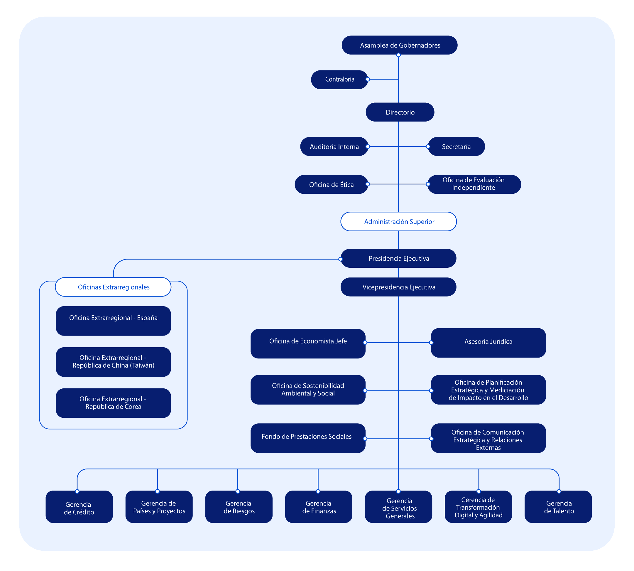
Organigrama

Descubra cómo está organizada nuestra Institución

Sub pages hero image
organigrama